关于赣州市801厂地块公共停车场工程水土保持方案报告表的公示
发布时间:2021-04-15 17:24:42 阅读:4506
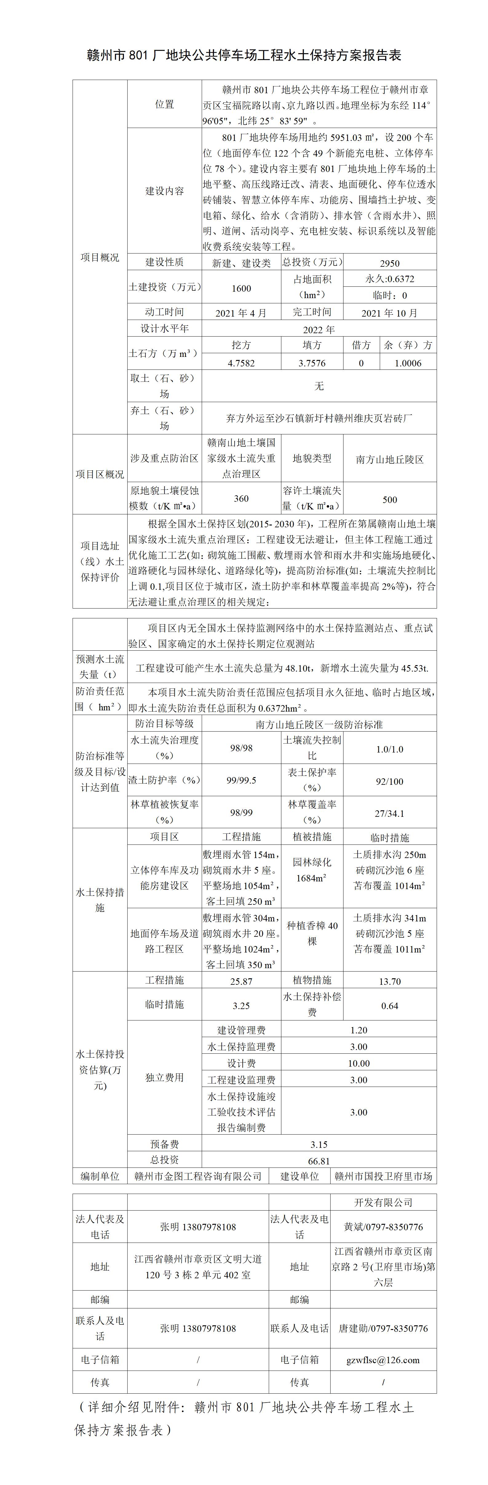
801厂地块公共停车场工程已经进入到施工阶段,因该地块工程涉及到水土保持工程,本着公开公正的原则现将水土保持方案报告表公示如下:

赣州市国投卫府里市场开发有限公司
2021年4月15日
附件下载: 附件---801厂地块水土保持方案.doc (已下载:14次)
上一篇: 国锦·锦程苑A区项目检测招标中标公示
下一篇: 国锦·锦程苑A区项目施工招标中标公示
发布时间:2021-04-15 17:24:42 阅读:4506
801厂地块公共停车场工程已经进入到施工阶段,因该地块工程涉及到水土保持工程,本着公开公正的原则现将水土保持方案报告表公示如下:

赣州市国投卫府里市场开发有限公司
2021年4月15日
附件下载: 附件---801厂地块水土保持方案.doc (已下载:14次)
上一篇: 国锦·锦程苑A区项目检测招标中标公示
下一篇: 国锦·锦程苑A区项目施工招标中标公示